injae

  • 홈
  • 태그
  • 방명록

git 1

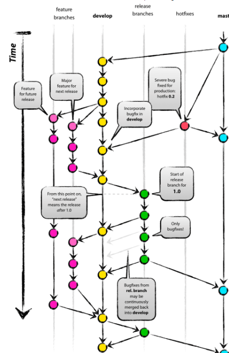
Git branch merge / Git Flow 브랜치 전략

Branch merge란?현재 branch에서 다른 branch를 합칠 때 사용합니다.  branch 를 merge 하는 방법에는 merge, squash, rebase 3가지가 있습니다.특정 branch로 합치게 해달라고 요청하는 pr(pull request)에도 merge 방법 중 하나를 선택할 수 있습니다. Commit은 쌓여 커밋 히스토리를 만드는데 이 히스토리로 저장소 내에 무슨 일이 일어났는지 알 수있게 되지만 이 브랜치들이 합쳐지며 순서나 과정들을 제대로 알아보지 못 할 경우를 대비하기 위한 전략들입니다.Merge commit기본 merge라고도 불리며,  두 브랜치를 병합할 때 전에 생성된 커밋과 히스토리를 유지하면서 병합을 한다는 특징이 있습니다. 모든 커밋과 분기했던 branch 히스토..

git 2024.06.04
이전
1
다음
더보기
프로필사진

injae

  • 분류 전체보기 (36)
    • Database (0)
    • Linux (2)
    • 코드잇 (7)
      • 위클리 페이퍼 (5)
      • 정리 (2)
    • 프로젝트 (11)
      • WINE (2)
      • COWERKERS (3)
      • ROLLING (0)
      • LOOKY (6)
    • javascript (1)
    • css (2)
    • react (5)
    • html (1)
    • git (1)
    • typescript (1)

Tag

최근글과 인기글

  • 최근글
  • 인기글

최근댓글

공지사항

페이스북 트위터 플러그인

  • Facebook
  • Twitter

Archives

Calendar

«   2025/12   »
일 월 화 수 목 금 토
1 2 3 4 5 6
7 8 9 10 11 12 13
14 15 16 17 18 19 20
21 22 23 24 25 26 27
28 29 30 31

방문자수Total

  • Today :
  • Yesterday :

Copyright © AXZ Corp. All rights reserved.

티스토리툴바